康普頓質量為先,產品抽檢100%合格
2022-01-01
2021已然過去,2022悄然走來!
康普頓始終秉承“質量為先”的產品理念,持續以全年產品抽檢合格率100%的成績,為各位用戶交出圓滿的答卷。
康普頓產品始終接受來自全國各地市場管理部門的監督,在過去的2021年,公司收到來自國家市場監督管理總局、山東市場監督管理局、河北市場監督管理局、西藏市場監督管理局、云南市場監督管理局、廣西市場監督管理局、沈陽市場監督管理局等近10家市場監督部門的多份隨機抽檢報告,抽檢地域覆蓋廣,同時,抽檢產品涵蓋品類多,包括制動液、防凍液、發動機油等。這充分驗證了康普頓產品過硬的品質和出廠監控的嚴格!
汽車制動液,又名剎車油或剎車液,是汽車液壓系統中傳遞壓力的工作介質,可使車輪制動器實現制動作用。汽車制動系統、ABS安全防抱死、BAS汽車輔助制動、RSC防側翻、ESP車身穩定控制系統等電子控制裝置都是依靠制動液傳遞均勻或可分配的壓力,汽車制動液的質量直接關系到車輛的行駛安全。如果使用的制動液質量低劣,則會因發生高溫氣阻、低溫制動遲緩、制動系統銹蝕而導致汽車制動故障或制動失靈,引起交通事故。
康普頓安能合成制動液性能可以滿足國家標準GB 12981-2012《機動車輛制動液》、美國聯邦機動車輛安全標準FMVSS NO.116、日本工業標準JISK 2233等。2021年度抽檢,不僅檢驗結果為合格,其檢測指標更是遠遠高于標準要求。(相關抽檢產品及檢驗結果如下圖所示)
汽車防凍液又稱冷卻液,是汽車發動機冷卻系統中的冷卻防凍介質。通過它循環流動進行熱交換,使發動機保持正常工作溫度。
康普頓納米防凍冷卻液采用專利納米技術添加劑、聚酯級乙二醇及低電導率去離子水調配而成。不僅具有冰點低、沸點高、防腐蝕和防泡沫能力強等優異性能,而且具有優異的熱傳導性能,能有效平衡發動機內部溫度,發揮發動機最佳性能。
康普頓納米防凍冷卻液不僅通過了國家市場監督管理總局抽查,檢測結果為合格,檢測指標也是遠遠高于標準要求。(相關抽檢產品及檢驗結果如下圖所示)
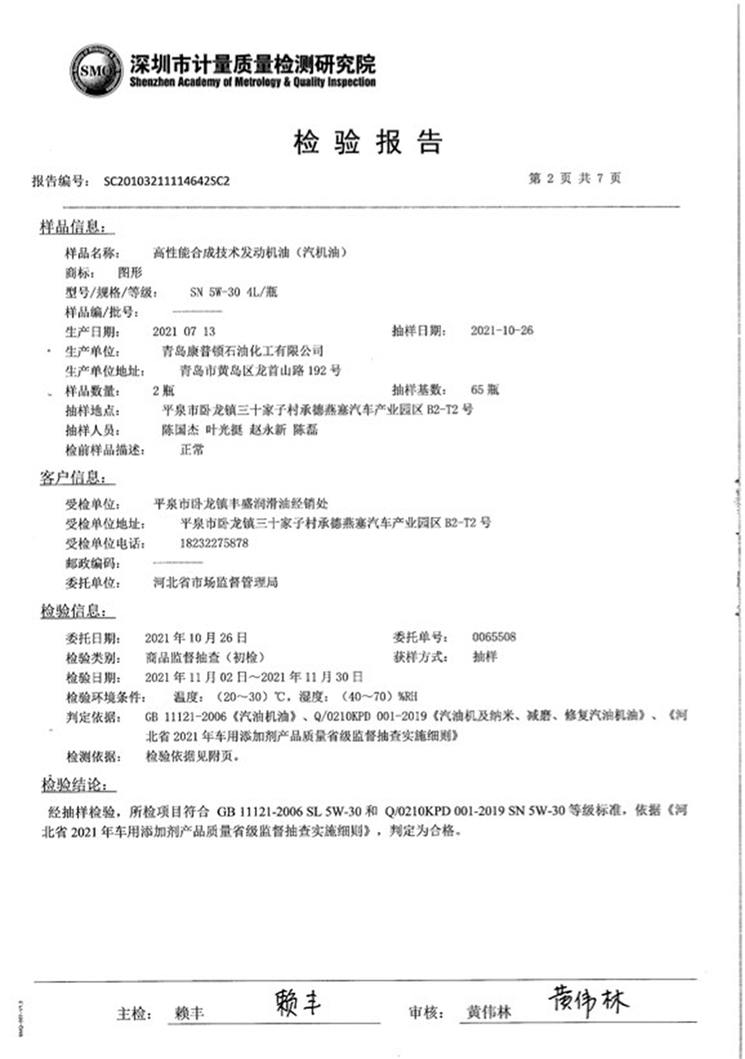
發動機油,又稱內燃機油,可分為汽機油和柴機油,需具有良好的抗磨損性、清凈分散性、抗氧化安定性、低溫流動性等特性。康普頓汽機油捷頓系列的“智能分子潔凈技術”和柴機油極保系列的Ⅱ代“衡壓技術”,可對發動機進行有效保護。
康普頓發動機油不僅通過了西藏、云南、河北等市場監督局的抽檢,其檢測結果均為合格,檢測指標同樣遠遠高于標準要求。(相關抽檢產品及檢驗結果如下圖所示)
康普頓深耕潤滑油市場三十余年,始終將產品質量放在第一位。康普頓曾通過挪威船級社(DNV)ISO9001國際質量管理體系認證,是中國潤滑油行業首家通過德國和世界汽車工業領域VDA6.1+IATF16949雙質量管理體系認證的企業??灯疹D黃島工業園按照世界一流標準建造了中國潤滑油行業首家工業4.0智慧工廠,153個質量控制點進行全流程的質量管控,曾被潤滑油領域全球領導媒體LUBES'N'GREASES評為“全球最先進的潤滑油工廠之一”??灯疹D對產品質量有著更高的追求——“凡是達到國家標準而達不到康普頓企業標準的產品,均屬于不合格產品?!睂灯疹D而言 “品牌就是承諾”,產品質量就是對消費者的責任和信用。在今后的發展道路上,康普頓會踐行“匯聚頂端科技,為社會、為行業、為客戶持續創造價值。”的企業使命,一如既往地為消費者提供更貼心的服務。








